JAVA小谢:都是网上抓的资源,随便下载,弄了玩的
全部
中文简历
表格简历
英文简历
简历封面
自荐信
多页简历
专题简历
其它简历...
复试简历
小升初简历
企业学校简历
简历范文
网盘简历
简历在线制作
全部
中文简历
表格简历
英文简历
简历封面
自荐信
多页简历
专题简历
复试简历
小升初简历
企业学校简历
简历范文
网盘简历
首页
>
中文简历
>
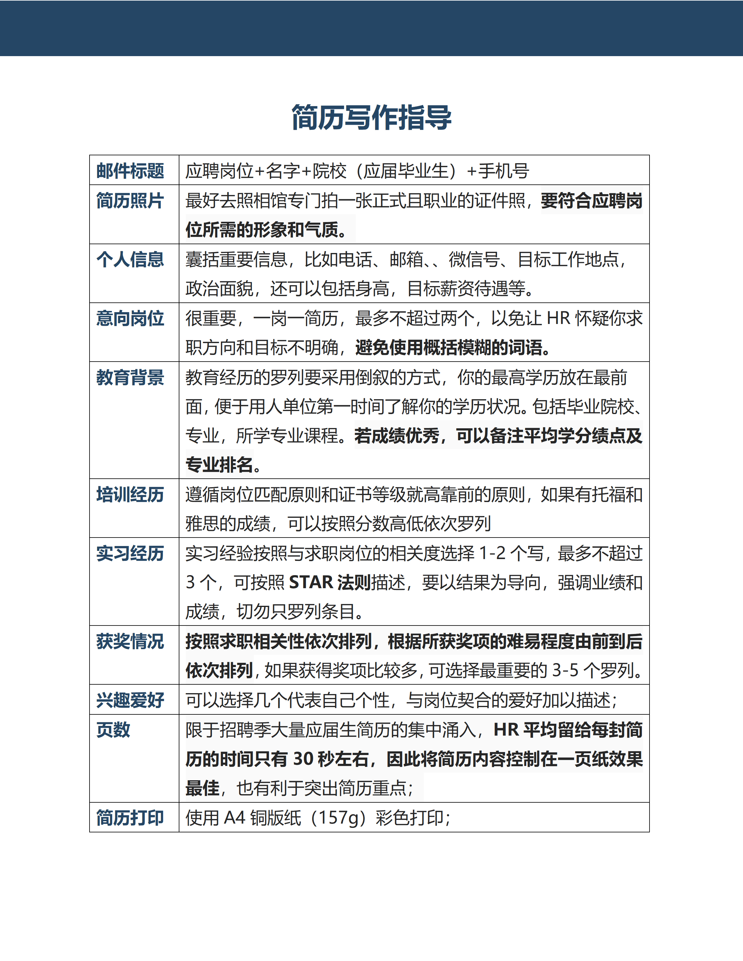
稳重大气医学生单页简历
上一个模板:极简几何个人简历模板
下一个模板:人力资源人事行政求职简历
免费在线制作
简约通用求职简历模板
1000+
免费在线制作
个性线条风简历模板
1000+
免费在线制作
双栏布局精美简历模板
1000+
免费在线制作
简约职业简历模板
1000+
稳重大气医学生单页简历
免费
类型:
中文简历
模板来源:
网络整理
编号:
SYY-000158
日期:
2026-03-16
立即免费下载
在线编辑下载
模板来源网络资源渠道,仅限个人参考及使用,不能用作商业用途。
最热门简历模板
最新上线简历模板